• 1
您的位置: 首页 >专题专栏>县域商业体系建设>详细内容

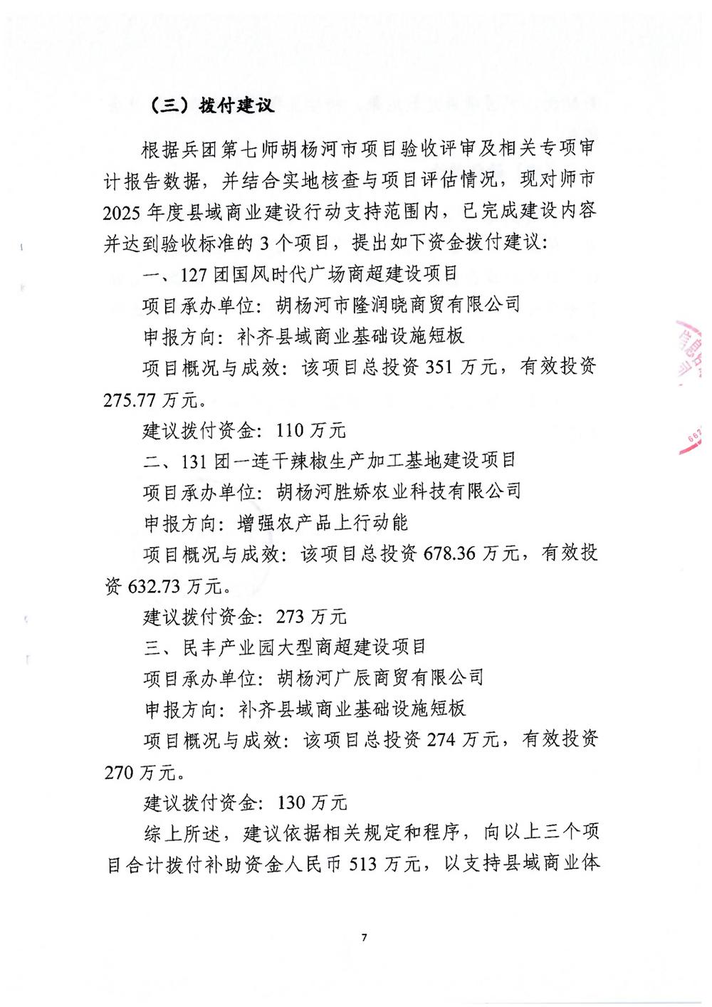
关于对2025年确定支持的127团国风时代广场商超等3个项目验收报告及拟拨付资金的公示

发布时间:2025-12-11 11:05:17 浏览次数: 【字号: 

7ff5616aa9a843d4bbe279b55454232f.jpg

cf7d5765ec954ac0964cf8bb1b25f7ad.jpg

039c080e3a1448fea065db26e28809f5.jpg

2a271b7ea96c44ddbcd94bf3d39d1d21.jpg

e1c020bac1cd4e06932141a21606885b.jpg

fbc28092f927493f8d17414562cfe0fc.jpg

72d6f9273ebb4f6ebf883f5167725c40.jpg


终审:王舒柳
×

用户登录