• 1
您的位置: 首页 >专题专栏>消费品“以旧换新”>详细内容

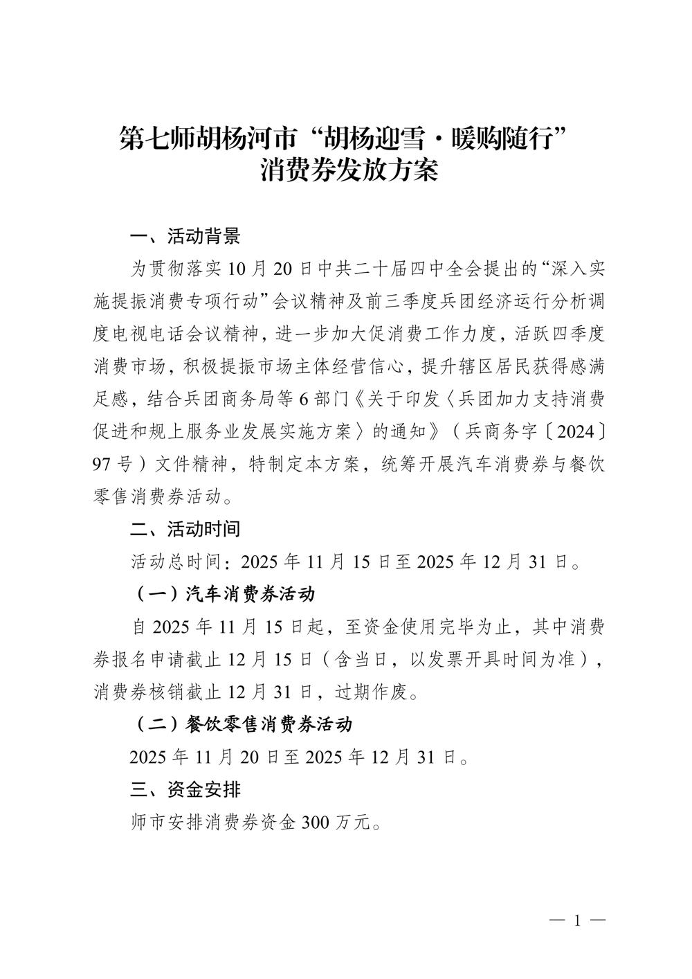
第七师胡杨河市“胡杨迎雪暖购随行”消费券发放方案

发布时间:2025-11-13 13:36:43 浏览次数: 【字号: 

585b8918a71c42029723ba620c3f2c98.jpg

a2334d12937647a699ed8136e76acc8a.jpg

7262a26e6c9a4259a8043e646b9ad92d.jpg

5006134e1ba84bc18905ae31c05c6908.jpg

d94e6963580445089f32782c1f2e1784.jpg

d6674fdc6d454dedbc660a9f3cd20430.jpg

c663cd04daaa454583085dc0e19fb674.jpg

423b9bb4150f4239a46fbbd60cb5d0d4.jpg

5879b23e2208495796314f2dd5f2db8f.jpg

70d158205ba640f8a942bd0cc2b0904b.jpg

f14045cf338e432aa95816eefbc8adc6.jpg


终审:王舒柳
×

用户登录