首页大图-01
1
中央政府门户网站
新疆维吾尔自治区政府网站
新疆生产建设兵团
今天是:
全站群
网站首页
走进七师
政务公开
政务服务
政民互动
胡杨融媒
专题专栏
您的位置:
首页
>
专题专栏
>
消费品“以旧换新”
>
详细内容
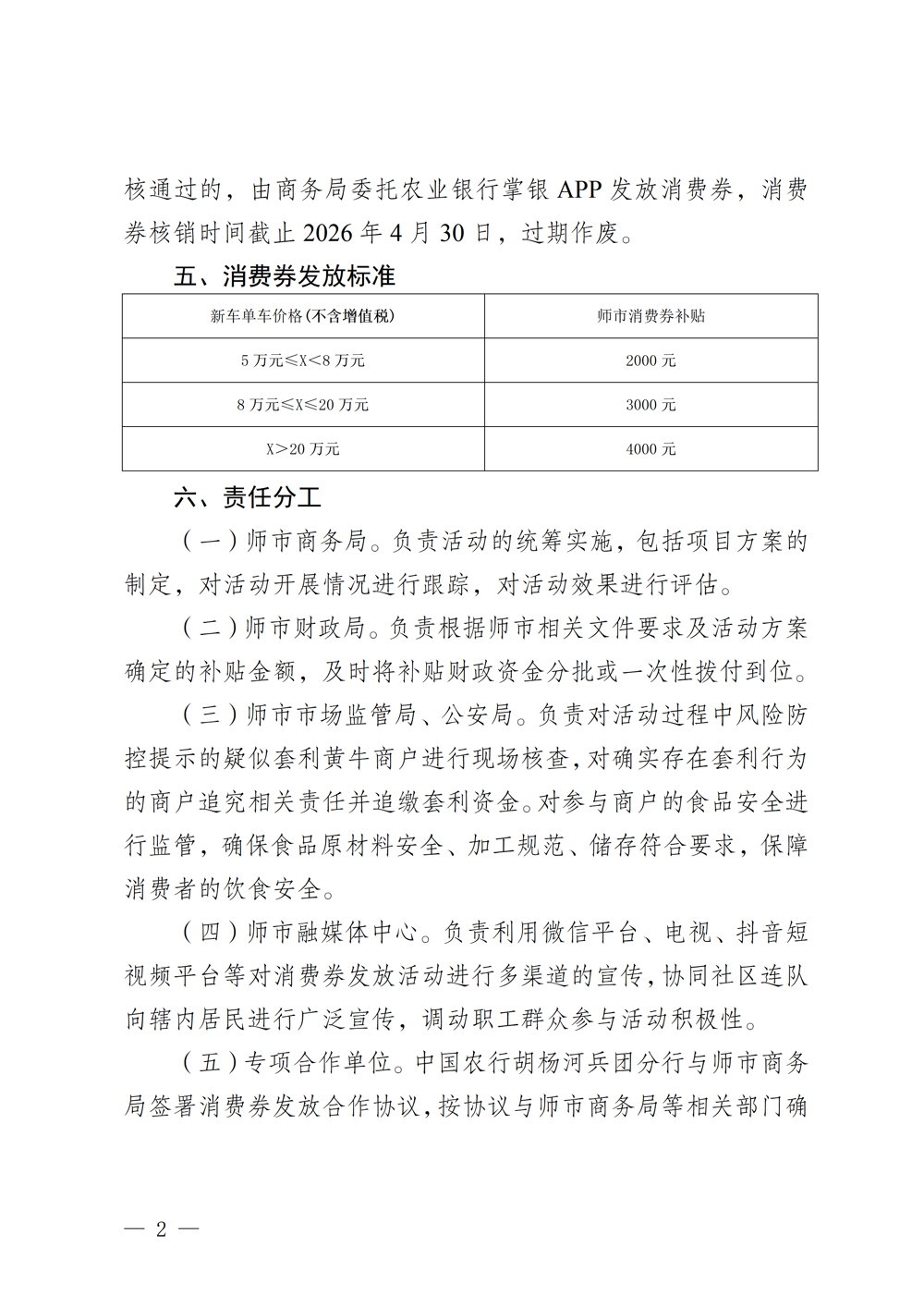
第七师胡杨河市2026年“一季度汽车购新”消费券发放活动方案
发布时间:2026-02-27 19:15:27
浏览次数:
次
【字号:
小
大
】
终审:王舒柳
打印正文
关闭本页
手机版
繁
×
用户登录
登 录
|
账号密码登录
成功登录后,
关闭浏览器前
24小时内
7天内
一个月内
始终
保持登录状态
忘记密码?
还没有账号?
立即注册
用户登录
还没有账号?
立即注册